100% FREE TO USE & BACKED BY RESEARCH

Wearable Learning

Learn Programming and Computational Thinking Skills by Designing Mobile Math Games

We're research-based education technology for engaging students and teachers in math learning and Computational Thinking through game design and physical math game play. Open to Grades 4 and up.

INTRODUCING

Wearable Learning ComputingEd Platform

The Wearable Learning (WL) is an computing education technology enabling elementary, middle and high school students to play physically active math games, using mobile devices, finding and connecting math concepts within their school or afterschool environments. Learners go beyond that–they design their own math games, pose math problems, and program them into the WL nocode programming language.

GAME, DESIGN & PLAY

It is fun to learn with Wearable Learning!

Wearable Learning Cloud Platform aims to improve student education through embodied learning and computational thinking. Through our platform, students and teachers can both design and play fun interactive games that incorporate math, technology and physical activity.

BACKED BY

RESEARCH


Wearable Learning was developed with learning science principles at its core, and we’re obsessed with increasing student learning with methods proven to work.

student on laptop using Wearable Learning

Open Education Resource

Made for everyone.

The Wearable Learning ComputingEd Platform is an Open Education Resource (OER), and is completely free to use by anyone. We are supported by the National Science Foundation (NSF) awards IIS-2041785 and IIS-2026722.

girl playing a WLCP game on her phone

Interactive

We made learning fun.

Kids are on screens a lot more these days, so why not make it interactive? We’ve put together an educational system that is interactive, captivating and fun.Try it out yourself by registering for a free WL account.

students playing Wearable Learning games

Active Learning

Always. Period.

Looking for a way to improve outcomes in a way that kids will enjoy? With Wearable Learning, kids move instead of sitting in front of a whiteboard or a screen all day long.

students collaborating using WLCP

Collaborative

The more the merrier.

Wearable Learning is a collaborative platform and makes it possible for kids to team up in our immersive visual programming environment, promoting creativity, and problem-solving skills.

SIMPLE VISUAL PROGRAMMING

Learning by Creating

Create interactive games with a simple visual programming language. Games can be deployed on various mobile devices, such as tablets and phones, with internet access. Try it out yourself by registering for a free WL account and selecting Game Editor.Need help getting started? We've made video tutorials for you.

The Wearable Learning (WL) Game Editor interface with the Finite State Automata

girl playing a WLCP game on her phone

MOBILE-BASED LEARNING

Bring Your Own Device

The WL ComputingEd Platform is developed to run on mobile phone with a browser, or any device no matter the size. Wearable devices such as mobile phones promote learning in action, by incorporating technology into hands-on educational activities. Learners use technology to support their games and develop hands-on math problem solving and computational thinking skills.

ABOUT

We introduce a science-backed novel learning technology to support embodied mathematics educational games, using wearable devices such as smart phones for math learning, for full classes of students in formal in-school education settings.

The Wearable Learning Platform is web based infrastructure that enables students to carry one mobile device per child, as they embark on math team-based activities that require physical engagement with the environment. These Wearable Tutors serve as guides and assistants while students manipulate, measure, estimate, discern, discard and find mathematical objects that satisfy specified constraints. Multiplayer math games that use this infrastructure have yielded both cognitive and affective benefits.

Meet our team

Ivon Arroyo
Wearable Learning team

Image credits: Wes DeShano

Meet the researchers that developed Wearable Learning

Principal Investigators:

Ivon Arroyo

Dr. Ivon Arroyo

Professor of Learning Technology
UMass Amherst

Dr. Erin Ottmar

Associate Professor
Worcester Polytechnic Institute

Dr. Gillian Smith

Associate Professor
Worcester Polytechnic Institute

Staff:

Matt Micciolo's picture

Matt Micciolo

Software Consultant
UMass Amherst

Researchers and Current Students:

Allison Poh

Research Assistant & PhD Candidate
UMass Amherst

Injila Rasul

Research Assistant & PhD Candidate
UMass Amherst

Sai Gattupalli, Ph.D.

Volunteer Postdoc
UMass Amherst

Will Lee

Research Assistant & PhD Student
UMass Amherst

Alumni:

Claire

Behning

Worcester Polytechnic Institute

Olivia

Bogs

Worcester Polytechnic Institute

Avery Harrison's picture

Avery

Harrison

Worcester Polytechnic Institute

Krishna Chaitanya Rao

Kathala, PhD

UMass Amherst

Luisa

Perez

Graduate Student
Worcester Polytechnic Institute

Hannah

Smith, PhD

Worcester Polytechnic Institute

Matt Micciolo's picture

Grace

Seiche

Media Consultant
Worcester Polytechnic Institute

News & updates

Latest updates from the Wearable Learning Research Team


March 2025

Implementing Wearable Learning in Tibetan Schools: A 2025 Field Report

A new field report by Dekey Palmo and Tenzin Paljor documents the implementation of Wearable Learning across Upper TCV, TCV Gopalpur, and TCV Selakui.Across three days of sessions, 89 ninth-grade students explored computational thinking through game-based math activities, embodied learning, and collaborative design tasks. Their feedback shows strong interest in programming and continued participation.The full report, covering methodology, key findings, and recommendations, is now available on the Open Science Framework here: osf.io/8zc3h/files/7m8gj


March 2025

WearableLearning in Tibetan Schools: A Visual Snapshot

In March 2025, WearableLearning reached new audiences as students across three Tibetan Children’s Village (TCV) schools engaged in hands-on computational thinking and math activities. Led by Wearable Learning Computing Education Program graduate Dekey Palmo, who spearheaded this initiative, the sessions brought game-based learning and collaborative design to classrooms across Upper TCV, TCV Gopalpur, and TCV Selakui.


November 2024

High School Students Shine in WearableLearning Computing Program

Congratulations to the high school students who participated in the WearableLearning Computing Curriculum program held at Westfield State University. Their enthusiasm, creativity, and commitment to exploring computational thinking and active learning were truly inspiring. The ALT Lab applauds their efforts and looks forward to seeing their continued success in STEM fields.


August 2024

Massenberg and Upward Bound Students Excel in WearableLearning Computing Education Summer Camp

Congratulations to the participants from the Massenberg and Upward Bound programs for successfully completing the WearableLearning Computing Education Summer Camp at UMass Amherst. This program provided students with hands-on experience in computational thinking, active learning, and embodied game design. Their innovative projects showcased their creativity and potential in STEM.Image credits: The Massenberg Summer STEM Institute at UMass Amherst


OCTOBER 2022

Brain, Body, World

Ivon Arroyo and her team innovate ways to support teachers and students using embodied learning, AI, and game design. Their work has been showcased on the University of Massachusetts Amherst Research News.

Read more here ↗ and here ↗.


MAY 2022

Student experiences captured in video

Graduate student Krishna Chaitanya Rao Kathala shares video showing interactions and experiences of young learners with the Wearable Learning system.

Watch the video here ↗

*Visuals of students using technology: Courtesy of Boys and Girls Club of Holyoke


APRIL 2020

Wearable Tutors in the Embodied Mathematics Classroom

Professor Arroyo receives the National Science Foundation (NSF) grant under Division of Information and Intelligent Systems category.

Read more here ↗.


AUGUST 2019

Developing Computational Thinking by Creating Multi-player Physically Active Math Games

Ivon Arroyo PhD, along with her counterparts at the Worcester Polytechnic University, Gillian Smith, PhD and Erin Ottmar, PhD receive a National Science Foundation Grant.
Read more here ↗.



Game DESIGN

A big part of creating multiplayer games is the process of designing them.

The following are images of sketches that students created as part of that process, which involves brainstorming, planning, perspective taking, and thinking at various levels of detail.

Students of a wide range of ages have thought and come up with great and creative ideas, and continued to the implementation stage, only with the following prompt:

Today, you are going to design a math game with your team. This game is for students one year younger than you, so try to put yourself in the shoes of one of those students.

We want you to:

  • Design a math game

  • Draw a representation of the game on the paper pads

  • Describe the game in some way

The game has to meet these criteria:

  • A game that kids can play in school as part of math class (it can be played in the classroom or outside in a playground/park or in the gym)

  • The game has to teach (or allow students to practice) a particular math concept

  • The game should have at most 9 players and if there are teams, at most 3 teams

  • We want to get the students moving, so the game must be active; it should require physical movement by the students

  • Ideally, the movement should be connected to the math in some way

  • The game should involve mobile technology (cell phones)

  • We want you to specify the game (show us how your game works) on these pads on paper, and we will ask you to explain how it works later

Game play

In addition to designing your own games, you can play flagship WL games.

Right now, most of the games focus on math content that were designed to cover a range of K-12 Common Core Standards. See below for details about each of the researcher, teacher, and student-created games that are ready to play in classrooms or other learning environments.

Public Wearable Learning Games:

Common Core Standard: Geometry Shapes 3.G

Tangrams Race is a geometric relay race that brings movement, excitement and geometry into the classroom. Tangrams Race is played individually or in teams of up to three. On each player’s turn, he or she receives a description on their phone of a geometric object (Tangram piece) in a pile across the room. Finally the Tangrams pieces are collaboratively assembled into a picture.

Instructions | Materials | How to Play: Video Demo

For answer keys, get in touch with us

Common Core Standard: The Number System 6.NS, 7.NS

Integer Hopscotch is a movement-based game designed for students to practice working with negative integers. A number line with color coded integers is laid out on the floor for each team of two students to use. Teams of students work together to solve word problems and the first team to finish all the problems wins.

Instructions | Materials

For answer keys, get in touch with us


Common Core Standard: Geometry 3.G, Measurement 4.MD

EstimateIT! is a cooperative and competitive math scavenger hunt played individually or in teams of up to three. Players are tasked with finding, identifying, and measuring geometric objects scattered around the room based on clues given to them on their mobile devices.

Instructions | Materials and Answer Key

Common Core Standard: Number and Operations: Fractions 3.NF, 4.NF, 5.NF

Running for Fractions is a relay race that challenges teams of up to three players to solve math problems by using fractions that they find during the game. The objective is for students to identify fractions and solve related word problems using models of fractions. Finding Fractions is designed to get students exercising their minds as well as their bodies.

Instructions | Materials

For answer keys, get in touch with us


Common Core Standard: Expressions and Equations 8.EE

The goal of this game is to review the various parts of the slope-intercept form of an equation and to ensure that students can read and interpret an equation written in this form. Students work in teams to go around to different stations featuring line graphs and must match an equation to the graph.

Instructions | Materials

For answer keys, get in touch with us

Common Core Standard: Ratios & Proportions 7.RP

Let’s Shoppe is a scavenger hunt game which challenges teams of students to solve real-world percent problems given to them on their mobile device. After solving the problem, students must search the classroom to find the card with the correct answer. The first team to finish the game is the winner!

Instructions | Materials

For answer keys, get in touch with us


Finding Fractions

Grades 3-5 | Geometry Shapes 3.G

Finding Fractions is a relay race that challenges teams of up to three players to solve math problems by using fractions that they find during the game. The objective is for students to identify fractions and solve related word problems using models of fractions. Finding Fractions is designed to get students exercising their minds as well as their bodies.

Instructions

For answer keys, get in touch with us

Flip, Slide, Turn

Grades 8+ | Geometry Shapes 8.G.A.1

Flip, Slide, Turn is a game that turns math into dance moves! The goal of the game is to use rigid transformations in order to move across the coordinate plane and end up in the middle of the dance floor. Working individually or in teams, players will deepen their conceptual understanding of transformations by embodying the movement of reflection (flip), translation (slide), and rotation (turn). So break out that giant coordinate plane, get on your dancing shoes and get ready to have some fun with rigid transformations!

Instructions and Materials


We are continuously developing new games based on a variety of math concepts. Check in back to try new fun math games!

We would love to showcase your WL game! Let us know by Send us a message, by including your game name, and we will add it to this page.

TUTORIALS

Introductory videos to help you get started.

Game Player

In this tutorial, you will learn how to use the Game Player mode to play games in the WLCP.

Game Manager

In this tutorial, you will learn how to use the Game Manager mode to set up games for others to play. You will learn to create and delete the game instances needed to be able to play a game in the Wearable Learning platform.

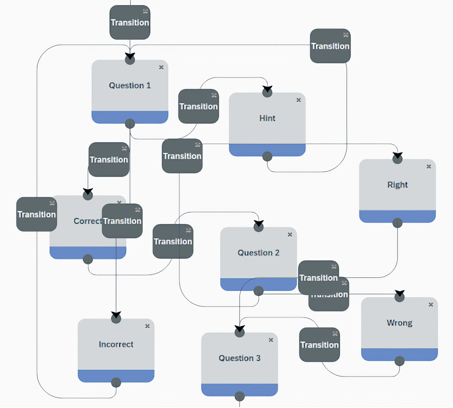
States and Transitions

In this tutorial, you will learn how a game is set up in the Game Editor and about the basic building blocks for a game: states and transitions. You will also see how a game in the editor translates to what the players see.

Making a Game

In this tutorial, you will learn how to create and save your own games from scratch.

Editing a Game

In this tutorial, you will learn how to edit a game including how to add, delete, and move states, transitions, and arrows. You will also learn about editing public games.

Teams, Players, and Scopes

In this tutorial, you will learn to program games for multiple players and teams. You will learn how to show different displays to different players within the same state as well as how to solve common problems that may arise.

Debugging a Game

In this tutorial, you will learn how to test your game. You will learn about what debugging means and how to run and debug your game to see whether it works.

FREQUENTLY ASKED QUESTIONS

Everything you need to know so you can use Wearable Learning like a pro.

Game Manager

Find answers to the most commonly asked questions about the Wearable Learning Game Manager. Our goal is to provide you with a comprehensive and easy to understand guide to help you make the most of Game Manager. Happy learning!In case your question is not listed here, or if you have any other questions, comments and suggestions regarding Wearable Learning, feel free to send us a message.

What is a Game Instance?

+

A game instance is a single occurrence of a game. Starting a game on the game manager starts a single game instance. Players can then join the game instance to play the game on their mobile device. Ending a game on the game manager ends that game instance. Multiple instances of a game can be started; each game instance gets its own unique PIN. Players join a specific game instance by entering a game instance’s PIN on WearableLearning on their mobile device.

What is a Game Pin?

+

A game pin is the unique identifier for a game instance. Each game instance that is created is assigned its own unique game pin. A player can only join an active game instance by entering the game instance’s game pin on WearableLearning on their mobile device. Game pins ensure that players join the intended game instance, so it is important to have the correct game pin.

How can I create a game instance?

+

You can create a game instance by logging into WearableLearning and selecting the Game Manager mode. Click the green “+” button at the bottom center of the screen, select a game from the dropdown menu that appears, and click “Start”. Your game instance will appear at the end of the list of active game instances and will display the Game Pin necessary for players to join the game.

How do I delete a game instance?

+

You can delete a game instance by logging into WearableLearning and selecting the Game Manager mode. Click the red pencil button at the bottom center of the screen. Buttons with close symbols (“X”) will appear in the top left corner of each game instance. Click the close button next to the game instance you wish to delete and press “OK” to confirm deletion. When you are done deleting game instances, click the red pencil button again to hide the close buttons. Game Managers should always delete game instances that are no longer needed (e.g., after playing the game).

How many players can play on one game instance?

+

The number of players who can join and play a game instance depends on how many players or teams the game is designed to support. To figure out how many players can join a game instance, start a game instance, go to the Game Player mode, and join the game. It will ask you to pick a player using a dropdown menu with all of the possible players. Counting these options will tell you the number of players that a game instance can support. Additionally, the WearableLearning games library provides details on publicly available games, including the number of players supported by each game.

What if I have more players than the game allows?

+

You can start more than one game instance at a time and run them simultaneously to accommodate more players. Remember that each game instance has a unique game pin. Players will need the correct game pin that corresponds to the game instance that they need to join.

How do I restart a game?

+

Game instances can only be played once. To restart a game, you need to create a new game instance. Remember to delete the old game instance after it is no longer needed (e.g., you are done playing the game instance).

Game Player

Whether you’re a beginner or an experienced game player, this Game Player FAQ section will help you get the most out of your Wearable Learning game playing experience.Need more help? Send us a message.

How do I join a game?

+

To play a game, you need the game pin for the game instance started by a Game Manager (see FAQs for Game Managers). Once you have the game pin, log into the WLCP and select Game Player. Enter the game pin for the instance you wish to join and click “Join”. Then select the player you wish to be and play the game!

What materials do I need to play a game?

+

To play a game, you need a phone, tablet, or other mobile device with stable internet connection. You also need a Game Manager (which could be yourself) to create the game instance before players log in. Some games require additional materials that are specific to the game. Check out the Playing Games section of this website to see some available games to play.

What is a game pin?

+

The game pin is the unique identifier for a game instance. The game pin is created when the game instance is created and it is required by the player in order to join the game. Game pins ensure that players join the intended game instance, so it is important to have the correct game pin.

Game Editor

Are you interested in creating your own educational math games using Wearable Learning?Our Game Editor is a powerful and intuitive tool to help you build your game. Here, we’ll answer some of the most common questions about using the Wearable Learning game editor. Need more help? Send us a message.

How do I create a game?

+

To create a new game, log into the Wearable Learning platform and choose the Game Editor mode. On the builder, click the “New” button in the top left. Choose a game name (with no spaces, numbers, or special characters in the title), the number of teams that will be able to play, and the number of players per team. You can also edit the game’s visibility which is publicly viewable to all Wearable Learning users as the default setting. Clicking “Create” will make an empty game with your specifications. From there, you can add states and transitions to create your game.

How do I open an existing game?

+

If you have already created a game, you can open it again by selecting the “Load” button in the top menu bar of the Game Editor mode, selecting the game you wish to edit from the dropdown menu, and clicking “Load”. You can load your personal games and any of the public games, but you will only be able to edit the games that you have created. To edit someone else’s game, make your own copy of the game by going to “Game Options” in the top menu bar and selecting “Copy Game”.

Can other people edit my game?

+

No, only the person who created the game can edit it. To edit someone else’s game, make your own copy by going to “Game Options” in the top menu bar and selecting “Copy Game”.

Will my game save automatically?

+

Yes, your game will save automatically.

What is a state?

+

A state is a game element that represents a screen that the players will see on their mobile devices. To create a state, you can drag a state from the toolbox on the left and drop it onto the builder. Attach the state to the rest of your game by dragging an arrow from the gray circle on the bottom of one state to the gray circle on the top of the state you just added to your builder. Double clicking the state will open the state editor where you can enter the state title (for editing purposes only) and the display text/image, which will be shown on the screen that the players see.

What is the start?

+

The start is a placeholder that defines where players will begin in your game. Drag an arrow from the gray circle on the bottom of the start to the top gray circle on the state representing the screen you want all players to see first. There should only ever be one arrow coming from the start and that is the only arrow in your game that should NOT have a transition on it.

What is a transition?

+

A transition is a game element that represents how the players will move from one state to the next. For instance, a player typing an answer and clicking submit to move on is an example of a transition. There are three possible transition types:(1) Button Press
(2) Color Sequence or
(3) Text Entry
To make a transition, you can drag a transition from the toolbox on the left and drop it on an arrow that connects two states. Transitions can only be placed on arrows so always connect two states prior to making a transition. Double clicking the transition will open the transition editor where you can choose the transition type and enter the response that allows players to proceed from one state to the next.

How do I connect states? What are the arrows?

+

To connect states, you drag an arrow from the gray circle on the bottom of one state to the gray circle on the top of the state you want players to move to next. For instance, for players to move from State A to State B, you would drag an arrow from the bottom of State A to the top of State B. Each arrow should have a transition on it (except the arrow from the start). To remove an arrow, click and drag the gray circle that the arrowhead is attached to and drop the arrow on an empty part of the builder to delete it. If you pick up the wrong arrow, drop it back on the gray circle and try again; you will automatically pick up a different arrow.

How many connections can you have to and from a state?

+

There is no limit on the number of connections to and from a state, so make as many as you need for your game.

What is a Button Press transition?

+

A Button Press is a transition type where a player clicks one button or selects one answer option to move to the next screen. There are four color options: red, green, blue, and black. A player will see all four buttons on the bottom of their screen and they will choose one button to move to another screen.

What is a Color Sequence transition?

+

A Color Sequence is a transition type where players enter the color squares in a specific sequence to move to the next screen. There are four colors that can be included in the sequence: red, green, blue, and black. Each of these colors may be used as many times as you desire. For example, a sequence may be blue-blue-blue-blue or red-green. A player will see four colored squares and an empty box at the bottom of their screen. They can drag the colored squares into the box and then hit the submit button to enter the color sequence.

What is a Text Entry transition?

+

A Text Entry is a transition type where a player types in an answer to move to the next screen. A player will see an empty white box, which they can type their response into, and a “Submit” button at the bottom of their screen to process their response.

How do I choose the type of transition I want?

+

All transition types are available within the transition that you can grab from the toolbox. Once your transition is on your diagram, you can double click it to open the transition editor. Then you can select your transition type in the column on the left.

How do I add what transition inputs (buttons, color sequences, or text entries) will be accepted in a transition?

+

You indicate the accepted transition input in the section on the right of the transition editor. For a Button Press transition, you check off which buttons would be accepted by the transition. For Color Sequences and Text Entries, you click the “Add Sequence” or “Add Text Entry” buttons and enter an accepted input in the box that pops up.

What if I want to indicate all the possible wrong or other answers in a transition?

+

For a Button Press transition, you can check off all the colors that are not checked off in other transitions with the same source states. For a Color Sequence or Text Entry transition, an empty input will indicate all inputs that are unassigned in all the transitions with the same source state. For example, if State A has a connection to State B and to State C and the transition on the arrow from State A to State B only accepts 7 as an input, then adding an empty transition on the arrow from State A to State C would accept any input that is not 7. To add an empty input, click the “Add” button in the Transition Editor and then click the “Accept” button on the pop up window without filling anything in.

What do the “Game Wide”, “Team 1”, etc. buttons at the top of a state or transition dialogue box mean?

+

The top row of buttons on a state or transition dialogue box always has a series of buttons labeled “Game Wide”, “Team 1”, etc. These buttons represent the scope and they function much like tabs. When “Game Wide” is selected, whatever you enter for the state or transition will be shown to all players in the game. Alternatively, you could select more specific groups, like Team 1 or Team 1 Player 1.When you select a specific player or team, whatever you enter for that state or transition will only be shown to that specific team or player. Remember that if you change the scope to team level, you need to fill out the state or transition for each team.The same applies when changing the scope to player level. When you start entering text or answers in the state editor, some of the scopes may disappear to ensure that you do not assign the same users to see two different things. If you do not see the scope you are looking for, it is already assigned; try clearing out the information you inputted or deleting and recreating the state or transition.

Can I make transitions that refer back to an older state (rather than strictly going from top to bottom in the builder)?

+

Yes! We recommend filling in your diagram from top to bottom as you add game elements to avoid certain errors, but you can always add more later or connect a state to a previous state that is higher up in your diagram.

What is the debugger?

+

The debugger is a feature of the WLCP that allows Game Editors to test their game. It simulates what a Game Player sees on their mobile device screen when playing the game so you can make sure that your game behaves as expected or fix any problems before letting others play your game.

How do I use the debugger?

+

To launch the debugger, click the “Run and Debug” button at the top of the screen. It will open a new tab with the debugger where you can select the player you want to be and then play the simulation of your game. When restarting the debugger, you will be given the option to open a new instance or open the existing instance (for if you want to debug as multiple players simultaneously). It is recommended that you debug your game periodically while creating it to catch errors early.

How do I copy my game?

+

Once the game you want to copy is open, you can copy it by clicking “Game Options” in the top menu bar of the Game Editor mode. The menu that expands will have an option to copy a game. From there you can name your copy and create it. Remember to choose a name without numbers, special characters, or spaces.

How do I rename my game?

+

You can rename a game by clicking “Game Options” in the top menu bar of the Game Editor mode. The menu that expands will have an option to rename a game. From there you can enter the new name for your game. Remember to choose a name without numbers, special characters, or spaces.You can rename a game by clicking “Game Options” in the top menu bar of the Game Editor mode. The menu that expands will have an option to rename a game. From there you can enter the new name for your game. Remember to choose a name without numbers, special characters, or spaces.

How do I delete my game?

+

You can delete a game by clicking the “Game Options” in the top menu bar of the Game Editor mode. The menu that expands will have an option to delete a game.

Can I change the number of teams or players in my game?

+

You can not change the number of teams or players for a game after creating it. Instead, we suggest creating a new game if you want to change the number of teams or players.

Haven’t found what you’re looking for? Contact us — we’re here to help.

COMMON ERROR MESSAGES

Know more about various error messages and how to fix them.

“By clicking OK, the validation engine will revalidate causing possible data loss in states and transitions below!”

+

This is a common message that you will see warning you about problems that could occur when saving changes to a state or transition. Some changes to a state or transition that has states and transitions attached below it could invalidate some of the data in the lower states or transitions. This may cause them to be wiped by the system. This is mostly only a concern when editing the scopes, deleting a state or transition, or deleting all content in a state or transition and saving it empty. Nonetheless, it is suggested that you build and fill in your game from top to bottom to avoid these concerns.

“That sequence/Keyboard Input already exists in this scope (possibly in another neighbor transition)”

+

There can be no duplicate sequences or Keyboard Inputs that have the same source state. When a player is in a source state, their input to the transition determines which state they will proceed to. If one input is found in two transitions from the same state, then the system cannot determine which of the two transitions the player should go to. If you see this error, try examining the sequences or Keyboard Inputs in all the transitions that share the source state with the transition that gave you the error to find where this input has already been used.

“You cannot have any output connections without input connections”

+

Games are meant to be built top-down starting with the start. You cannot build disconnected sections of states and transitions and then try to combine them later. If you are seeing this error, you are probably trying to connect two states that do not have any connection to the start. Make sure that each state you add to the builder is first connected to a state with a path to the start.

“You cannot have multiple connections with same source and target state”

+

Connections (also known as arrows) are all unique in that they go from one source state to one target state and no two connections have the same source and the same target. If you are trying to duplicate a connection, try instead to modify the scopes (Game Wide, Team 1, etc) in the transition on the existing connection and make sure you fill out all available scopes.

“Drop a connection of the state before using it!”

+

You cannot open (double click) a state before connecting it to the rest of your game. Drag a connection from an existing state connected to the game to the new state you want to edit and then try opening the state again.

“All of the input states are empty. Fill in at least one the input state to edit this one”

+

A state can have multiple input connections (arrows to the top of the state) that come from source states. However, in order to edit a state, at least one of the source states must be filled in. In order to avoid this error, follow the guide of creating and filling in your game from top to bottom.

“All players and teams have been assigned in neighbor states”

+

This error is usually an indication that the transitions leading into the state have not been set up properly. Make sure that the transitions above have been filled out before trying to edit the states.

“A transition could not be placed there”

+

Transitions can only be placed on the arrow connections between states. You cannot put a transition on the builder unless it is on an arrow connection.

DESIGN PATTERNS

In the Wearable Learning platform, a common question is how to lay out the game elements in the builder, so we have come up with some design patterns to help you out.

The formal computer science definition of a design pattern is a reusable solution to a common problem. These design patterns are ideas to serve as a building off point for your game, but there are infinite ways to design your game in the Wearable Learning Game Editor.

The most basic design pattern is a simple linear layout as shown below. A linear layout is just a series of questions back to back. Each player reads one question, responds to that one question, and then sees the next question. There is relatively no feedback or support with this model. However, it serves as the foundation for other patterns.

When playing a game, feedback can be very helpful for players. In the linear pattern, you could indicate that a player’s last response was correct at the start of the next question. However, there is not a way to indicate that a player entered an incorrect response. One way to do that is in the pattern below.

This brings up another question: Where should players go after answering a question incorrectly?The pattern above shows that when a player enters an incorrect answer, they are notified and then brought back to the question to try again. Another option would be to instead bring the player to the next question or another question entirely. This only gives the players one chance to answer a question correctly. More patterns with incorrect response feedback are shown below.

A final area to consider is support, which is usually provided through hints. If you decide to incorporate hints into your game, you must decide when and how players can access hints. There are two popular ways to give hints to players. The first is by allowing players to access hints directly from the question with a specified response (i.e. “Press the black button for a hint”). Another option is to give players a hint automatically after they answer the question incorrectly. Both patterns are shown below.

One last piece to consider is organization. Even the best design pattern can become a mess if your game elements are not well organized on the page. An example of poor organization is shown below.

When designing your game, spacing and position of states can make a huge difference. We recommend spacing states out evenly and positioning them so that arrows overlap as little as possible. Pick a direction to build your game, either top to bottom or left to right, and stick with it, so it is easy to anticipate where the next question will go. Finally, be as consistent as possible. If the correct state is on the left and the incorrect state is on the right, keep it that way for the entire design.There are many different ways to mix and match the concepts of these design patterns to create a layout that works for your game. You may choose to combine state or create a new pattern all together. However, it is important to think about your layout before you begin programming your game in the WLCP Game Editor in order to avoid making large structural changes later in the programming process. Below are a list of questions to help you choose the design pattern you want to use or create for your game.

Design Pattern Questions To Consider:

  • Do you want to provide feedback if the player enters the correct response?

  • Do you want to provide feedback if the player enters an incorrect response?

  • Where do you want a player to go after being notified they entered an incorrect response? Back to the original question? To a new question?

  • Do you want to provide hints for players?

  • Where do you want a player to access a hint? From the question? From the incorrect state?

  • How would you like players to access the hint? Automatically? By requesting a hint?

VOCAB SHEET

This vocabulary sheet is designed to assist students and teachers with vocabulary terms used within the Wearable Learning context.

Each vocabulary word contains a definition, a picture with a given purpose. It provides concrete examples of pictures students could encounter and how each word will be used directly in a proof.

Arrow

An arrow is another name for a connection used between states and transitions.

Builder

The builder is the large white section of the Game Editor where users can form their games.

Connection

A connection is a game element that draws a line linking a source state to a target state. Connections can also be referred to as arrows. All transitions must be placed on connections.

Game Element

A game element is a specific component of a game. There are four types of game elements: start, states, connections, and transitions.

Game Instance

Game Instance - a single occurrence of playing a game. Game instances can be started and ended by the Game Manager. Each game instance has a game pin to identify it.

Game Pin

A game pin is a unique identifier for a specific game instance. Game Players must enter a game pin in order to play a game. The Game Manager, who starts each game instance, must provide players with the game pin to get started.

Scope

The scope is the subset of players to which the content in a state or transition applies. The scope can be game wide, broken down into teams, or even broken down into individual players. As the Game Editor, setting the scope in a state or transition allows you to assign different content to different teams and players without having to create additional states and transitions.

Source State

A source state is a state from which an arrow or connection originates. Each connection is drawn from the bottom of a source state. The opposite of a source state is a target state.

Start

The start is a game element that defines where players will begin in a game. The start will have only one connection coming from it and that connection will point to the state that all players will see when they begin playing the game.

State

A state is a game element that represents the static content on a screen that will be viewed by players during the game. Each state can contain text and/or images. Game editors also have the option to customize a state’s content for each game player.

State Editor

The state editor is the pop up box that allows Game Editors to enter content and set the scopes of a state. Users can open the state editor by double clicking on a state from the builder.

Target State

A target state is a state where an arrow or connection terminates. Each connection is drawn to the top of a target state. The opposite of a target state is a start state.

Toolbox

The toolbox is the left panel of the Game Editor where game elements are stored. Users can drag states and transitions from the toolbox onto the builder to add elements to their games.

Top Menu

The top menu is the bar at the top of the Game Editor where options such as “New”, “Load”, “Save”, “Home”, and “Log Out” are located.

Transition

A transition is a game element that represents the way players interact with the game and move from screen to screen. A transition will appear at the bottom of a game screen and what the player enters determines the next state they will see. There are three different types of transitions: Button Press, Color Sequence, and Text Entry.

Transition Editor

The transition editor is a pop up box that allows Game Editors to enter inputs and set the scopes of a transition. Users can open the transition editor by double clicking on a transition from the builder.

QUICK TIPS

Helpful tips on what you can do to improve your game design and game playing activities, faster.

  • As a Game Player, be sure you know who your Game Manager is and ask them questions if you get stuck while logging in or playing a game.

  • If you create a game instance in the WL Game Manager, make sure you delete it when you are finished playing it. Remember, you can always start new game instances as the Game Manager.

  • When designing a game, try drawing it out on paper and writing all of your content (game instructions, questions and answers, etc) before building your game in the WL Game Editor.

  • When building a game, fill in the states and transitions as you add them to the builder. We do not recommend adding all the game elements at once to see the structure and then going back to fill in all the game elements after.

  • Organization is important. As you add elements to your game, your builder can easily get messy and become unreadable. Pick a direction to build your game, either top to bottom or left to right. Position your game elements carefully on the builder so that arrows overlap as little as possible.

  • In the Game Editor, test your game early and often using the debugger. You can use the debugger to simulate playing your game and to find any bugs that may prevent the game from working properly.

  • Check out all of our tutorial resources to learn about how to use the WL.

RESEARCH & PUBLICATIONS

Our research focuses on physically active (i.e. embodied) multiplayer games as a means of education; not only by having students play, but also by having students create games.

Games as a means of education have been starting to become more of an everyday reality. Not only are games used in classrooms, but they are used in industry to train soldiers, medical staff, and even surgeons. The embodied multiplayer aspect allows for a more interactive experience between players and their environment, making the game immersive and collaborative.

Highlights of the Wearable Learning Project

Innovative Learning Through Motion, Design, and Discovery

Embodying Math Through Movement

The value of using motion, action, gestures and games to promote collaborative learning through mobile technologies.

Innovating with Game Design

The value of game design and creation as a way to develop Computational Thinking.

Mathematical Exploration through Problem Posing

The value of "problem posing" while designing math games for others, as a way to further mathematics learning - a process that requires deep thinking about what mathematics really is, and where to find it.

Our latest publications:

Arroyo, I., Rasul, I., Crabtree, D., Castro, F., Poh, A., Gattupalli, S., Lee, W., Smith, H., & Micciolo, M. (2024, July). Aligning AIED Systems to Embodied Cognition and Learning Theories. In International Conference on Artificial Intelligence in Education (pp. 3-17). Cham: Springer Nature Switzerland. https://doi.org/10.1007/978-3-031-64315-6_1

Gattupalli, S., Castro, F. E. V. G., & Arroyo, I. (2024). Investigating Cultural Signatures in Game Designs of Middle School Students from Argentina, India, and the United States. In Proceedings of the 18th International Conference of the Learning Sciences-ICLS 2024, pp. 1518-1521. International Society of the Learning Sciences. https://doi.org/10.22318/icls2024.138871

Crabtree, D., Rasul, I., & Arroyo, I. (2024). Implementing WearableLearning in the math classroom: an exploration into the affordances of embodied learning through game-play compared to traditional learning technologies. In Proceedings of the 18th International Conference of the Learning Sciences-ICLS 2024, pp. 530-537. International Society of the Learning Sciences (Nominated for the Best Design Paper Award). https://doi.org/10.22318/icls2024.614625

Rasul, I., Castro, F., & Arroyo, I. (2023, May). Towards Embodied Wearable Intelligent Tutoring Systems. Augmented Intelligence and Intelligent Tutoring Systems. Proceedings of the 19th International Conference, ITS 2023, Corfu, Greece, June 2–5, 2023, (pp. 298-306). Springer Cham. https://doi.org/10.1007/978-3-031-32883-1

Rasul. I., Crabtree, D., Castro, F., Poh, A., Gattupalli, S., Kathala, K., Arroyo, I. (2023) WearableLearning: Developing Computational Thinking through Modeling, Simulation and Computational Problem Solving. In Proceedings of the 17th International Conference of the Learning Sciences-ICLS 2023. International Society of the Learning Sciences. https://doi.org/10.22318/icls2023.829827

Arroyo, I., Closser, A. H., Castro, F., Smith, H., Ottmar, E., & Micciolo, M. (2022). The WearableLearning Platform: A Computational Thinking Tool Supporting Game Design and Active Play. Technology, Knowledge and Learning, 1-10. https://doi.org/10.1007/s10758-022-09601-1

Gattupalli, S., Castro, F., Arroyo, I., Bogs, O., Seiche, G. (2022). Exploring Cross-cultural Differences in Educational Math Game Creation using the WearableLearning Platform. Proceedings of the International Conference of the Learning Sciences 2022. https://osf.io/jdsnt

Castro, F. (2022). Exploring the Use of Finite-State Machines and Game Creation to Teach Computational Thinking in Middle Schools. In Proceedings of the Innovation and Technology in Computer Science Education Conference. Dublin, Ireland (2022). https://doi.org/10.1145/3502717.3532137

To see all publications, visit WearableLearning.org from a computer.

Arroyo, I., Closser, A. H., Castro, F., Smith, H., Ottmar, E., Micciolo, M. (2022) The Wearable Learning Platform: A Computational Thinking Tool Supporting Game Design and Active Play. Technology, Knowledge and Learning. Springer Nature. https://link.springer.com/article/10.1007/s10758-022-09601-1

Closser, A. H., Erickson, J. A., Smith, H., Varatharaj, A., & Botelho, A. F. (2022). Blending learning analytics and embodied design to model students’ comprehension of measurement using their actions, speech, and gestures. International Journal of Child-Computer Interaction’s special issue on Learning Analytics and Embodied Design. https://www.sciencedirect.com/science/article/pii/S2212868921000866

Arroyo, I., Castro, F., Smith, H., Harrison, A., Ottmar, E. (2021). Augmenting Embodied Mathematics Classrooms with Mobile Tutors. AERA 2021.
https://par.nsf.gov/biblio/10283183

Harrison, A. (Moderator), Smith, H., & Tsarava, K. (2020). Defining, measuring, and teaching computational thinking. Panel. In Proceedings of the LSGS Conference 2020: Finding Your Place in the Learning Sciences Community, pp. 121-122.

Smith, H., Harrison, A., Ottmar, E., Arroyo, I. (2020). Developing Math Knowledge and Computational Thinking Through Game Play and Design: A Professional Development Program. Contemporary Issues in Technology and Teacher Education, 20(4). https://www.learntechlib.org/p/215216/

Harrison, A., Smith, H., Botelho, A., Ottmar, E., & Arroyo, I. (June, 2020). For good measure: Identifying student measurement estimation strategies through actions, language, and gesture. In Gresalfi, M. & Horn, I. S. (Eds.) The Interdisciplinarity of the Learning Sciences, pp. 869-870. ISSN: 1573-4552. https://par.nsf.gov/biblio/10222713

Smith, H., Harrison, A., Ottmar, E., Arroyo, I. Supporting Technology-Augmented Game Creation and Play Through A Teacher Professional Development Program. In Proceedings of the 2019 Northeastern Educational Research Association Conference

Harrison, A., Hulse, T., Manzo, D., Micciolo, M., Ottmar, E., & Arroyo, I. (June, 2018). Computational thinking through game creation in STEM classrooms. Proceedings (Part II) of the 19th International Conference on Artificial Intelligence in Education. London, U.K. pp. 134-138. (Poster)
https://link.springer.com/chapter/10.1007/978-3-319-93846-2_24

Micciolo, M., Arroyo, I., Harrison, A., & Hulse, T. (June, 2018). The wearable learning cloud platform for the creation of embodied multiplayer math games. Proceedings (Part II) of the 19th International Conference on Artificial Intelligence in Education. London, U.K. pp. 220-224. (Poster)
https://link.springer.com/chapter/10.1007/978-3-319-93846-2_40

Ottmar, E., Melcer, E., Abrahamson, D., Nathan, M., Fyfe, E., & Smith, C. (2018). Embodied Mathematical Imagination and Cognition (EMIC) working group. Working group presented at the 2018 Conference of the North American Chapter of the Psychology of Mathematics Education. https://eric.ed.gov/?id=ED606908

Hulse, T., Harrison, A., Arroyo, I., Ottmar, E. Developing Methods to Implement Embodied Game Design for Mobile Learning Technologies in STEM Classrooms (November, 2018). Poster presented at the 2018 conference of the North American Chapter of the Psychology of Mathematics Education.

Arroyo, I., Micciollo, M., Casano, J., Ottmar, E., Hulse, T., and Mercedes Rodrigo, M. (2017). Wearable Learning: Multiplayer Embodied Games for Math. In Proceedings of the Annual Symposium on Computer-Human Interaction in Play (CHI PLAY '17). ACM, New York, NY, USA, 205-216. https://dl.acm.org/doi/abs/10.1145/3116595.3116637

*You may request a free copy of any of the Wearable Learning research articles using our Contact Us page.

TEACHER RESOURCES

Professional Development

Below are the links to the complete curriculum as well as the different aspects of the curriculum for you to choose from:

This curriculum and related materials is also available on the Open Science Foundation↗

PD Framework

Researchers at Worcester Polytechnic Institute and The University of Massachusetts Amherst have designed a 7-14 week curriculum for teachers to follow with their students.

Structure of the Wearable Learning Teacher PD Framework

Structure of the Wearable Learning Teacher PD Framework

The Game Play and Design Framework

Teachers and students will have opportunities to both create and play games throughout this curriculum. The total 14-week curriculum involves teachers creating games for their classroom designed around their current curriculum and their students’ needs. Teachers then play these games with their students to practice content knowledge and introduce students to Wearable Learning and afterwards lead their students in the game creation process.

Teachers can sharpen their content knowledge and computational thinking skills through creating games that focus on specific topics to teach or review with students! Students increase their math skills through playing games and develop important computational thinking skills through the game creation process.

If you have any questions or want more information, feel free to contact us here.

GET IN TOUCH

For answer keys, general Wearable Learning support, media and partnership inquiries, please use the form. We will do our best to respond within 12 hours.